东北地理所在利用基因编辑技术靶向miRNA基因改良大豆抗病性方面取得重要进展
大豆(Glycine max)作为全球重要的粮食与经济作物,其田间生产经常遭受多种病害的侵袭,导致严重产量损失。培育广谱抗病品种已成为当前大豆病害绿色防控中最为经济有效的策略。然而,传统育种难以兼顾抗病性与产量协同提升。microRNA(miRNA)作为植物基因表达调控的核心分子,通过介导靶基因沉默及phasiRNA生成,在生长发育与抗病应答中发挥关键作用。其中,miR2118家族作为保守的phasiRNA触发器,在单子叶作物中的功能已得到证实,但在大豆中的生物学功能尚未明确。
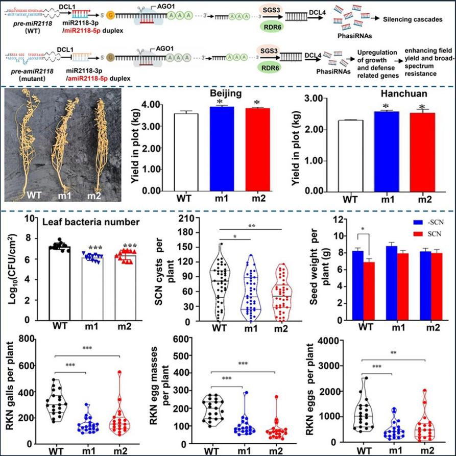
东北地理所联合中国农业科学院油料作物研究所等单位,运用CRISPR/Cas9基因编辑技术精准靶向突变大豆miR2118a/b基因(miR2118a/b-5p区域),成功创制出无转基因的人工amiR2118a/b纯合突变体,并系统解析了miR2118如何通过调控phasiRNA生物合成进而影响大豆的抗病性和生长发育。
与野生型大豆相比,amiR2118a/b突变体的pre-amiR2118a/b二级结构发生显著改变,同时成熟miR2118a/b的表达水平显著下调,导致下游介导的phasiRNAs生物合成也受到显著抑制。无论在正常条件下还是接种细菌性斑点病菌Pseudomonas syringae pv. glycinea (Psg)后,amiR2118a/b突变体内与光合作用、脂肪酸合成相关基因,以及防御反应相关基因(如抗线虫关键基因GmSNAP18)均呈显著上调表达,使得植株处于防御“预警”状态。值得注意的是,amir2118a/b双突变体m1和m2对叶际细菌病害Psg和土传线虫病害(大豆胞囊线虫和根结线虫)表现出抗性增强,实现了对地上部与地下部病害的跨类型防控。两年田间试验证实,突变体单株荚数、粒数、粒重均显著优于野生型,小区测产实现7.4%~8.7%的稳定增产,成功打破了抗病性与产量的协同限制。本研究提出了一种作物复杂性状改良的可行策略,即利用CRISPR/Cas系统精准靶向miRNAs非功能区进行突变,通过调控phasiRNA级联效应进而提升大豆抗病性与产量(图1)。

图1. amiR2118a/b突变体表现出大豆产量和抗病性协同提升
该研究近期发表于国际权威SCI一区期刊《Trends in Biotechnology》上(影响因子14.9)。中国农业科学院油料作物研究所陈李淼副研究员、研究生欧阳文琦(博士在读)与中国科学院东北地理与农业生态研究所胡岩峰副研究员为共同第一作者,美国德州理工大学Lam-Son Phan Tran教授、中国农业科学院油料作物研究所周新安研究员及曹东研究员为共同通讯作者。研究得到中国科学院青年创新促进会项目(2020236)、国家自然科学基金面上项目(32072087)等联合资助。
论文信息:
Limiao Chen#,Wenqi Ouyang#,Yanfeng Hu#,Lihua Peng,Peike Chen,Wei Guo,Hongli Yang,Juan Xu,Mengyue Pan,Dami Xu,Xinyang Wang,Chanjuan Zhang,Shuilian Chen,Qingnan Hao,Songli Yuan,Yi Huang,Zhihui Shan,ZhongluYang,Rui Xia,Tarek Hewezi,Haifeng Chen,Lam-Son Phan Tran*,Xinan Zhou* and Dong Cao*. 2025. Creating artificial miR2118a/b to boost yield and broad-spectrum resistance in soybean via CRISPR/Cas9-targeted mutation. Trends in Biotechnology,https://doi.org/10.1016/j.tibtech.2025.10.022.
论文链接:
https://www.sciencedirect.com/science/article/pii/S0167779925004500
附件下载: