东北地理所在大豆株型调控新基因发掘取得新进展
大豆作为我国重要的战略性经济作物,在保障粮食安全、支撑食品加工产业发展和满足畜禽养殖需求等方面发挥着不可替代的作用。然而,当前国产大豆存在单产水平偏低的核心问题,导致我国大豆供给严重依赖进口(主要来自美国、巴西等国),这不仅使我国在国际大豆贸易体系中处于被动地位,更对国家粮食安全构成潜在风险。因此,通过科技创新大幅提升大豆单产水平,已成为破解我国大豆产业困境、实现供给安全保障的首要任务。
株高是大豆重要的株型性状,直接影响单株荚数、主茎节数和种植密度等产量构成因素。适宜的株高能显著增强植株抗倒伏能力,对产量稳定性至关重要。与半矮秆小麦和水稻品种带来的产量突破类似,半矮秆大豆品种也表现出比传统高秆品种更高的产量潜力。降低株高有利于实现高密度种植,这对中国东北地区、加拿大等生长季较短地区的生产尤为重要。尽管株高的农艺价值显著,但目前对其分子调控机制的认识仍显不足,制约了该性状在高产育种中的应用。解析株高调控的遗传和生理机制,将为优化大豆株型、提升产量潜力提供新策略。
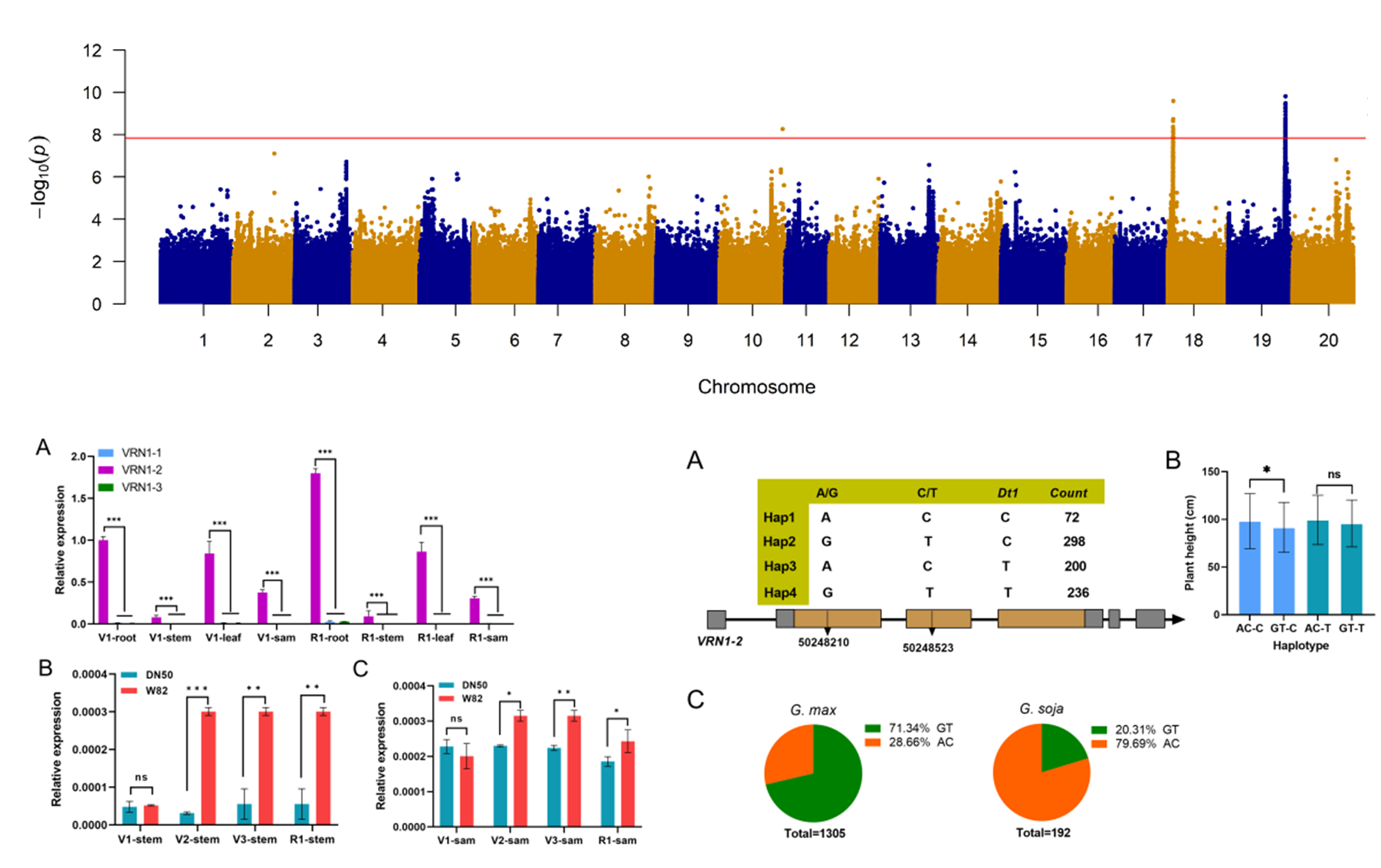
近日,东北地理所大豆遗传与分子改良学科组针对大豆株高开展了高分辨率全基因组关联分析。该研究不仅精确定位了已知的Dt1位点,还新发现了多个调控株高的QTL位点,并凭借高分辨率定位优势,成功筛选出多个可能参与株高调控的候选基因,通过表达分析和单倍型分析优选了VRN1-2为新的株高调控候选基因(图1)。该研究成果揭示了大豆株高的遗传结构,既为深入解析株高调控机制的研究提供了重要候选基因,也为培育高产大豆品种提供了有价值的分子靶点。

图1. 大豆株高全基因组关联分析以及候选基因VRN1-2的表达和单倍型分析
以上研究成果发表在Theoretical and Applied Genetics(中国科学院1区Top),东北地理所大豆遗传与分子改良学科组王乐助理研究员为文章第一作者,张恒友研究员为通讯作者。本研究受到国家重点研发计划(2024YFE0112800)、黑龙江省杰出青年基金项目(JQ2022C005)、国家自然基金项目(32272176)、研究所创新团队项目(2022CXTD03)、海南省种业实验室与中国种子集团公司联合揭榜挂帅项目(B23YQ1503)等项目共同资助。
论文信息:
Le Wang,Hong Xue,Zhenbin Hu,Yang Li,Tuya Siqin,Hengyou Zhang*. A genome-wide association study prioritizes VRN1-2 as a candidate gene associated with plant height in soybean. Theoretical and Applied Genetics,2025,138,84.
论文链接:
https://doi.org/10.1007/s00122-025-04875-2
附件下载: